• 关于协会

  • 党建工作

  • 加入协会

  • 展览展示

  • 行业动态

  • 政策法规

  • English

当前位置:首页 >

通知公告

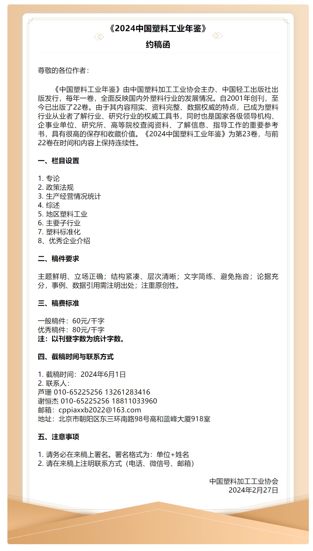
《2024中国塑料工业年鉴》约稿函

February.28
中国塑协

【打印本文】

  • 上一篇:关于召开《塑料制品碳足迹核算标准》团体标准专家审查会的通知

  • 下一篇:《2024中国塑料工业年鉴》广告征集通知

  • 相关文章

    更多

    • 预见 · 精彩 | 大会报告抢先看(2)

    • 关于推荐申报2025年度中国轻工业联合会科学技术奖的通知

    • 关于召开“2025全国塑编产业链技术交流与市场对接会暨中国塑协塑编专委会换届大会”的通知

    • 关于举办“2025中俄塑料行业技术及市场对接交流大会”的预通知

    • 关于继续做好中国塑料行业企业信用等级评价工作的通知

    • 工信部启动第四批专精特新“小巨人”企业培育和第一批专精特新“小巨人”企业复核工作

    • 关于申报中国塑协第八届理事会理事的通知

    • 关于召开中国塑协团体标准化技术委员会2021年年会暨换届会议通知

    • 协会简介

    • 联系我们

    • 信用工作

    • 信息服务

    顶部

  • 地址:北京市朝阳区东三环南路98号高和蓝峰大厦B座918室

  • 电话:010-65281529

  • 协会办公信箱:cppiabgs@163.com

    互换链接信箱:cppiaxxb2022@163.com

    传真:(010)65278590

  • 微信公众号

  • 中国国际塑料展览会

  • 备案:京ICP备11000851号-18 京网安备1101010011689 声明:中国塑料加工工业协会版权所有